| 您所在的位置: 福建省互联网辟谣平台 > 工作动态 |
日前,第八届互联网辟谣优秀作品征集展示活动作品初审工作已顺利完成。自今年2月启动作品征集以来,得到社会各界积极支持和踊跃参与,共收到1838家单位和个人报送的3287部作品。
经过评审委员会严肃认真的初审,200部作品凭借扎实权威的辟谣、精良专业的制作、鲜活生动的表达和广泛传播的社会影响成功进入复审环节。其中,文字类50部、图片类50部、动漫音视频类60部、专题专栏类20部、优秀辟谣平台(账号)类20部。后续将经过复审和综合评定,最终从中产生70部优秀作品(平台/账号),在5月下旬举行的2026年中国网络文明大会网络辟谣论坛上正式发布。
究竟有哪些作品脱颖而出、进入复审,让我们一起来看看吧!
附:第八届互联网辟谣优秀作品征集展示活动入围复审作品名单
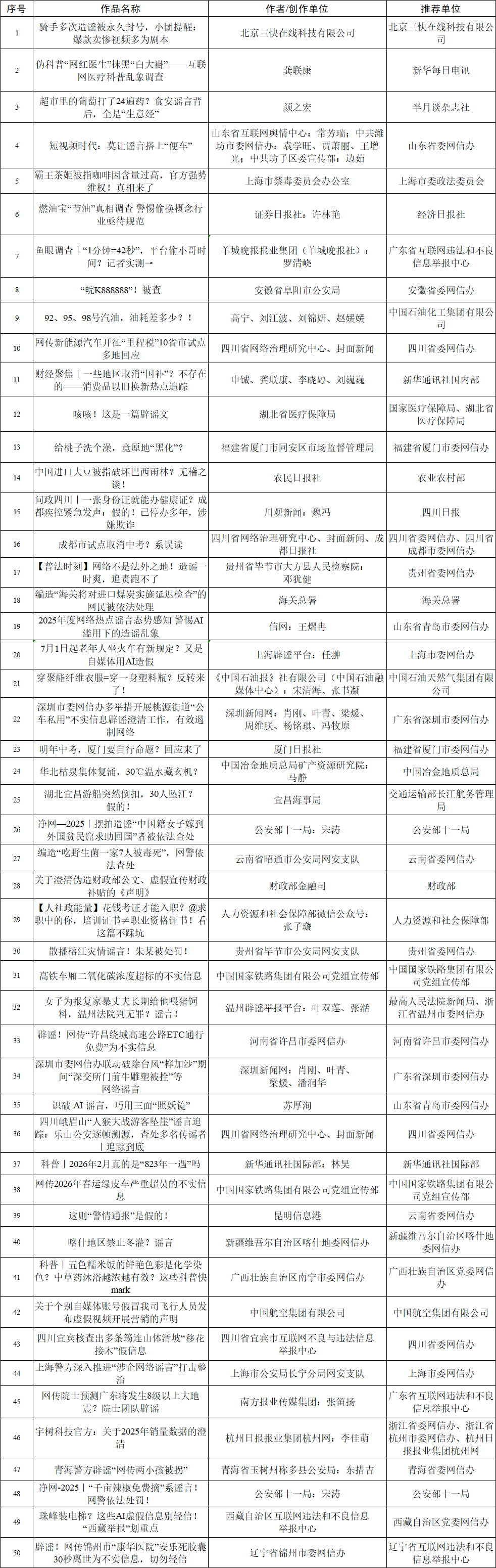
文字类复审作品名单(50部)

图片类复审作品名单(50部)

动漫音视频类复审作品名单(60部)

专题专栏类复审作品名单(20部)

优秀辟谣平台(账号)类
复审作品名单(20部)

来源:中国互联网联合辟谣平台
| 欢迎扫码关注 |
| 闽辨真伪 |
| 联动辟谣 |
国新办发函[2001]232号 闽ICP备案号(闽ICP备05022042号) 互联网新闻信息服务许可证 编号:35120170001 网络文化经营许可证 闽网文〔2019〕3630-217号
信息网络传播视听节目许可(互联网视听节目服务/移动互联网视听节目服务)证号:1310572 广播电视节目制作经营许可证(闽)字第085号
网络出版服务许可证 (署)网出证(闽)字第018号 增值电信业务经营许可证 闽B2-20100029 互联网药品信息服务(闽)-经营性-2015-0001